ABSTRACT
This bibliometric analysis of publications on Arenga pinnata Merr aims to evaluate research trends, institutional contributions, and themes. About 755 publications were examined using Scopus and Web of Science (WoS) database datasets. A systematic approach was used to analyse datasets using VOSviewer and ScientoPy tools. The publication trends showed an exponential increase starting in 2010. This input subtly portrayed the growing knowledge of the industrial, financial, and environmental uses of Arenga pinnata. The leading institution is Universiti Putra Malaysia (UPM), whereas Indonesia and Malaysia predominate in research output, reflecting substantial policy backing and academic interest. Additionally, the study exposed important themes related to agroforestry, sustainable agriculture, biotechnology, bio-based materials, and functional food uses. This study revealed Arenga pinnata planting difficulties, which include inadequate agronomic research, labour-intensive processing, and limited market accessibility despite significant developments. The results underline important research gaps and the necessity of investigating more industrial uses, supply chain optimisation, and technology improvements to improve commercial viability. Promoting sustainable growth and the economic potential of Arenga pinnata in worldwide agricultural and environmental settings, this study offers insightful analysis for researchers, policymakers, and industry stakeholders.
INTRODUCTION
Arenga pinnata Merr, also known as the palm sugar plant, sugar palm, or aren palm, is a multipurpose species indigenous to the tropical forests of Southeast Asia.[1] This palm is particularly prevalent in Indonesia, Malaysia, and the Philippines.[2] Classified under the Arecaceae family, this palm species thrives primarily in humid and tropical climates,[3] demonstrating resilience to harsh environmental conditions, including steep slopes, nutrient-deficient soils, and variable rainfall patterns.[4] Arenga pinnata is traditionally cultivated for palm sugar production.[5] Its diverse range of products, including palm sap, edible fruits, fibres, starch, and bioenergy resources which, presents substantial economic potential.[6]
The palm sugar plant has historically played a crucial role in Southeast Asia’s rural economies, contributing significantly to income generation,[7] food security,[8] and employment opportunities.[9] Beyond its economic contributions, Arenga pinnata is an integral component of agroforestry systems, promoting soil fertility, enhancing soil structure, and facilitating nutrient cycling.[10] These systems contribute to biodiversity conservation by fostering diverse habitats and supporting ecological balance and resilience.[11] Furthermore, integrating Arenga pinnata with crops and livestock mitigates soil erosion, improves water retention, and supports long-term soil health.[12] The significance of Arenga pinnata in agroforestry extends beyond economic profitability, playing a pivotal role in ecological stability and biodiversity conservation. As a perennial species with an extensive root system, Arenga pinnata contributes to soil conservation, watershed protection, and reduced soil erosion and runoff, particularly in hilly and mountainous regions.[13] Additionally, agroforestry systems incorporating Arenga pinnata enhance soil fertility through organic matter inputs and nutrient recycling, thereby improving land productivity over time.[14]
From an ecological perspective, sustainable agroforestry practices incorporating Arenga pinnata play a crucial role in mitigating the impacts of climate change. This species exhibits a high carbon sequestration potential due to its longevity, significant biomass accumulation, and dense canopy structure, enhancing carbon storage in aboveground and belowground biomass.[15] Moreover, its deep root system contributes to soil carbon retention, further reinforcing its role in climate change adaptation and mitigation strategies. Integrating Arenga pinnata within agroforestry landscapes also enhances ecosystem resilience by regulating microclimates, reducing temperature fluctuations, and improving soil moisture retention, which is essential for sustaining agricultural productivity in changing climatic conditions.[14]
In addition to climate regulation, Arenga pinnata serves as a keystone species in agroforestry systems by providing critical ecosystem services such as habitat provision for wildlife, shelter for beneficial microorganisms, and enhanced pollinator diversity, all of which contribute to ecological stability and biodiversity conservation. These systems offer food resources, breeding sites, and landscape linkages, which are crucial for the survival of many species, including birds, insects, reptiles, and amphibians.[16] By supporting a wide range of flora and fauna, Arenga pinnata-based agroforestry systems promote a balanced and self-sustaining ecosystem, making them a viable solution for integrating environmental conservation with agricultural productivity. Given these multifaceted benefits, adopting Arenga pinnata in agroforestry strengthens climate resilience and fosters a more sustainable and ecologically sound agricultural landscape.[17]
Beyond ecological dimensions, the sustainable management of Arenga pinnata in agroforestry systems addresses critical socio-economic aspects, particularly enhancing rural livelihoods. Sustainable agroforestry contributes significantly to rural poverty alleviation by providing diversified sources of income, reducing vulnerabilities associated with single-crop farming, and offering opportunities for value-added products.[18] Communities involved in sustainable agroforestry practices typically enjoy enhanced food security,[19] greater resilience to environmental and economic shocks,[20] and strengthened social cohesion through cooperative management and shared resource utilisation.[21]
Despite the growing scholarly attention on the ecological, economic, and social significance of Arenga pinnata, there is a lack of a comprehensive synthesis mapping of the focus of existing research. While individual studies have addressed various functional aspects of the species,[22–24] limited studies have systematically analysed the global scientific landscape using bibliometric methods. This indirectly reflected the analysis of publication trends on Arenga pinnata research deemed essential. Hence, this study aims to conduct a bibliometric analysis of publications on Arenga pinnata. Bibliometric analysis provides a quantitative approach to understanding the dynamics of scientific production, collaboration patterns, influential authors, and thematic focus areas, offering a systematic overview of existing research landscapes.[25] The primary objective of conducting this bibliometric study is to systematically map and quantify existing scientific knowledge on Arenga pinnata, capturing trends, influential contributions, and research gaps.
METHODS
The current bibliometric analysis was conducted using two prominent academic databases, Scopus and Web of Science (WoS). The selection of Scopus and WoS for bibliometric analysis is based on their extensive coverage, strong citation metrics, advanced search tools, compatibility with analysis software, and their role as authoritative sources in academic research.[26,27] The search query “Arenga pinnata” OR “palm sugar” OR “aren palm” was employed to ensure comprehensive coverage of relevant literature. Executed in March 2025, the search terms were validated by several agrotechnology and agriculture experts to ensure alignment with domain-specific terminology.
To enhance the accuracy of the dataset, records retrieved from Scopus and WoS were exported, merged, and screened for duplicates. Duplicate entries were identified based on titles and DOIs and were removed both algorithmically and through manual verification. The final dataset, comprising non-redundant entries, was then processed using ScientoPy and VOSviewer.
While the methodology ensured systematic coverage, certain limitations must be acknowledged. The exclusion of grey literature and the reliance on specific search terms may have led to the omission of relevant studies. Furthermore, inconsistencies in metadata across databases could result in minor oversights during the de-duplication process.[27] Despite these constraints, the adopted approach offers a replicable and transparent pathway to understanding the current state and future research directions on Arenga pinnata.
ScientoPy was employed to conduct a bibliometric analysis, providing insights into quantitative trends and patterns within the scientific literature.[28] Additionally, VOSviewer software was utilised to visualise bibliometric data, particularly to illustrate thematic clusters.[29] The analytical focus of the bibliometric analysis included:
- Publication trends over time, highlighting growth patterns, peaks, or declines.
- Identification of leading institutions and countries contributing significantly to the research domain.
- Analysis of key journals publishing relevant studies.
- Identification and visualisation of clusters and thematic groupings of research topics.
Table 1 depicts the input about the preprocessing stage. The preprocessing stage of the bibliometric dataset involved multiple steps in refining the data before conducting thematic analysis.[25] Initially, 1,028 papers were retrieved from various sources, including Scopus and Web of Science (WoS). During the first filtering stage, 44 papers (4.3%) were omitted due to their document type, likely consisting of errata, editorials, and other non-research documents. After this filtering process, the total number of papers available for analysis was 984, with 365 papers (37.1%) sourced from WoS and 619 papers (62.9%) from Scopus.
| Data Preprocessing | Information | Number | Percentage (%) |
|---|---|---|---|
| Preliminary output | Raw data from Scopus and WoS | 1028 | |
| Automatic type-filter publication to remove non-related document | 44 | 4.30% | |
| Total publications after selecting document types (Research articles, conference papers, book chapters, review papers, and proceedings) | 984 | ||
| Publications in WoS | 365 | 37.10 | |
| Publication in Scopus | 619 | 62.90 | |
| Identifying and removing duplicate records | Duplicated publications in both databases | 229 | 23.30 |
| Duplicated publications from WoS | 35 | 9.60 | |
| Duplicated papers from Scopus | 194 | 31.30 | |
| Final output | Total publications after eliminating duplicates | 755 | |
| Publications in WoS | 330 | 43.70 | |
| Publications in Scopus | 425 | 56.30 |
A second crucial step in data cleaning was the removal of duplicate entries. The analysis identified 229 duplicated papers (23.3%), which were then processed for removal. Within this set, 35 duplicated papers (9.6%) originated from WoS, while 194 papers (31.3%) were removed from Scopus. Additionally, 174 documents (76%) had different citation counts across sources, highlighting inconsistencies in citation reporting. After resolving these duplications, the final dataset was reduced to 755 unique papers, comprising 330 papers (43.7%) from WoS and 425 papers (56.3%) from Scopus.
The thorough data cleaning process ensures that the bibliometric analysis is conducted on a dataset that is both comprehensive and non-redundant. The removal of duplicates and non-research documents enhances the accuracy and reliability of subsequent analyses, such as publication trends, citation networks, and thematic keyword extraction.
RESULTS AND DISCUSSION
Publication trends
The bibliometric analysis of Arenga pinnata research based on Scopus and WoS databases reveals significant trends in publication output over time. The findings in Figure 1 indicate that the interest in Arenga pinnata has grown exponentially over the past two decades, particularly from 2010 onwards. The results reflect an increasing awareness of its ecological, economic, and industrial relevance. Arenga pinnata is ecologically significant and economically valuable, providing resources such as palm sugar, alcohol, fibre, and other products.[30] Nevertheless, it remains underutilised and requires improved cultivation and management practices to maximise its industrial and ecological potential.[31] The analysis shows that research publications on Arenga pinnata were relatively scarce before the early 2000s, with very few publications appearing in both Scopus and WoS databases. Between 1990 and 2005, publication numbers remained low, with fewer than five publications per year. This suggests that during this period, Arenga pinnata research was still in its infancy, likely limited to traditional agricultural and forestry studies rather than scientific investigations into its broader applications.

Figure 1:
Publication Trend.
A noticeable increase in publications occurred after 2010, particularly in 2015-2020, where both Scopus and WoS databases experienced a significant rise in the number of documents published. In 2016, the number of publications reached over 10 papers per year, and this trend continued to grow steadily. The surge in publications aligns with increased global attention on sustainable agriculture, agroforestry, and bio-based materials, all of which Arenga pinnata plays a crucial role.[14] The most striking trend is the substantial increase in publications in recent years. According to the data, Scopus indexed 411 papers, with 28% published in 2023 and 2024, and WoS indexed 324 papers, with 11.4% published in 2023 and 2024. This significant difference suggests that Scopus has more Arenga pinnata publications than WoS.
The rapid increase in publications from 2021 to 2024 indicates a heightened academic interest in this plant, likely driven by its economic potential (e.g., palm sugar production), sustainability applications (e.g., agroforestry, biofuel), and technological innovations (e.g., bioplastics, bio-based materials). The sugar palm (Arenga pinnata) is highlighted for its potential to produce natural fibres and biopolymers, which are crucial for creating biocomposites in various industries such as automotive and packaging.[32] Sugar palm (Arenga pinnata Merr) is commonly used by PT Toba Pulp Lestari communities to produce palm wine, fruit, and fibre, providing value-added economic value and balancing ecosystems.[5] Sugar palm fibres are highly durable, resistant to seawater, and easy to process, making them promising renewable energy and biodegradable polymer sources.[33]
The number of publications in 2023 and 2024 alone reached 53 and 62 papers in Scopus, showing the highest recorded output in any given year. However, the trend appears to be declining in WoS, with only 25 papers in 2023 and 13 in 2024. This suggests that while research interest remains high, the distribution of publications across databases varies, possibly due to differences in journal coverage, indexing policies, and regional research contributions. The exponential growth in publications from 2015 onwards suggests that Arenga pinnata is gaining recognition in multiple research domains. However, some key observations indicate possible research gaps:
- While Scopus has a higher publication output, WoS publications tend to have a higher citation impact.
- A sharp decline in WoS publications in 2024 raises concerns about possible saturation in some regions of Arenga pinnata research or shifting priorities.
- The dominance of recent publications suggests that much of the research is still evolving, with many potential applications yet to be fully explored, particularly in biotechnology and industrial applications.
Leading Institution
Figure 2 illustrates the total number of documents produced by the top ten institutions contributing to the selected research domain. The results indicate a significant disparity in publication output, with Universiti Putra Malaysia (UPM), Malaysia, leading by a considerable margin, publishing 107 documents. In contrast, the second-ranked institution, Universitas Gadjah Mada (UGM), Indonesia, has produced only 15 documents.

Figure 2:
Leading Institution.
Following UGM, Universiti Malaysia Sabah (UMS), Malaysia, also contributed 15 documents showing a similar research output. Universiti Kebangsaan Malaysia (UKM), Malaysia, recorded 14 publications, slightly trailing behind. The subsequent institutions, including Universiti Teknologi Malaysia (UTM), Indonesian Institute of Sciences (LIPI), International Islamic University Malaysia (IIUM), Universiti Teknologi MARA (UiTM), Universiti Teknikal Malaysia Melaka (UTeM), and Universiti Teknologi Malaysia UTM, contributed between 8 and 12 publications each. These results highlight a dominant research presence from Malaysian institutions, particularly UPM, while Indonesian institutions, such as UGM and LIPI, contribute to a lesser extent.
The bibliometric analysis highlights Universiti Putra Malaysia (UPM) as the dominant institution, with 107 publications, far surpassing Universitas Gadjah Mada (UGM) and Universiti Malaysia Sabah (UMS), each with 15 publications. The intense research output from Malaysian universities can be attributed to government funding, institutional research policies, and international collaborations.[34] UPM’s extensive funding and well-established research culture, particularly in science and technology, contribute to its high publication rate. Additionally, Malaysia’s emphasis on Scopus and WoS-indexed publications as Key Performance Indicators (KPIs) for academic staff has incentivised universities to produce more research. The presence of Universiti Kebangsaan Malaysia (UKM), Universiti Teknologi Malaysia (UTM), and Universiti Teknologi MARA (UiTM) in the top ten further reflects the country’s strategic investments in higher education and research infrastructure.
In contrast, Indonesian institutions like UGM and the Indonesian Institute of Sciences (LIPI) contribute modestly, possibly due to differences in research priorities, funding allocation, and publishing culture. Despite this, their presence signals a growing research engagement in Indonesia, which may expand with increased support for academic publishing. The findings underscore the impact of institutional funding, international networks, and national policies on shaping research output, with Malaysian universities currently leading the way in this domain.
Leading Countries
Figure 3 presents the cumulative number of documents and the percentage of publications in 2023-2024 for the top ten contributing countries. Indonesia leads with 389 documents, accounting for 26% of recent publications, followed by Malaysia with 202 documents (10%) and India with 41 documents (34%). Thailand (36 documents, 17%) and China (29 documents, 31%) also show substantial contributions, while the United States (15 documents, 20%) and Japan (14 documents, 14%) indicate moderate publication activity. Cambodia (11 documents, 9%), Colombia (9 documents, 0%), and Saudi Arabia (9 documents, 33%) contribute at lower levels, though Saudi Arabia shows a significant recent growth rate. The cumulative trend analysis highlights a substantial and continuous increase in research output, mainly from Indonesia and Malaysia. At the same time, the percentage of recent publications (2023-2024) indicates emerging contributions from India, China, and Saudi Arabia.

Figure 3:
Leading Countries.
The dominance of Indonesia and Malaysia in research output can be attributed to strong national policies promoting academic research and increased participation in global scientific publications.[35] Indonesia’s rapid growth, as seen in its exponential increase in cumulative documents, reflects government initiatives to boost international research visibility through indexed publications. The country’s 26% share of recent publications suggests sustained research momentum. Malaysia ranked second, benefiting from consistent research funding, university policies, and a high emphasis on Scopus or WoS-indexed publications. Despite a lower percentage of recent publications (10% in 2023-2024), its long-term research productivity remains strong.
India (34%), China (31%), and Saudi Arabia (33%) exhibit a high proportion of recent publications, indicating emerging research growth. India’s high percentage suggests an increasing push for global research impact, potentially linked to government initiatives promoting higher education and research funding programs. Similarly, China’s strong presence aligns with state-driven academic growth and international collaborations. At the same time, Saudi Arabia’s 33% share in recent publications highlights its emerging role in scientific research, possibly influenced by Vision 2030 reforms that encourage academic research.
The presence of the United States, Japan, and Thailand in the mid-range suggests stable but moderate contributions. The United States (20%) and Japan (14%) maintain a consistent publication record but do not show the rapid acceleration seen in emerging economies. With 17% of recent publications, Thailand indicates steady academic activity, benefiting from regional research collaborations. Conversely, Colombia’s 0% recent publications suggest a declining or stagnant contribution, which may be due to limited research funding or lower emphasis on indexed journal publications. While maintaining a 9% recent publication share, Cambodia reflects a developing research infrastructure with growing participation in global academic discourse.
Key Journals
The analysis in Figure 4 presents the top publication sources contributing to research on Arenga pinnata and related topics, highlighting a strong emphasis on conference proceedings and scientific journals. The IOP Conference Series: Earth and Environmental Science leads with 76 documents, significantly higher than the second-ranked AIP Conference Proceedings (18 documents). Other key sources include Livestock Research for Rural Development (17 documents), Biodiversitas (16 documents), and Journal of Physics: Conference Series (15 documents). Additionally, the IOP Conference Series: Materials Science and Engineering (14 documents), along with Bioresources (12 documents) and Food Research (11 documents), indicates a strong presence in materials science and food-related studies. Journals such as Pertanika Journal of Science and Technology and Polymers (with nine documents) suggest contributions from multidisciplinary fields, particularly in bio-based materials and polymer applications.

Figure 4:
Key Journals.
The dominance of conference proceedings, notably the IOP Conference Series, suggests that a substantial proportion of studies are presented at scientific conferences before journal publication. This trend reflects the rapid dissemination of emerging research in environmental science, material engineering, and physics-related applications. Livestock Research for Rural Development and Biodiversitas indicates growing research interest in agroforestry and biodiversity conservation, especially in sustainable agriculture and ecological applications of sugar palm. Furthermore, Bioresources and Food Research highlight the increasing exploration of Arenga pinnata in food sciences and bio-based product development, particularly regarding functional food ingredients, biocomposites, and nutraceutical applications.
The inclusion of Pertanika Journal of Science and Technology and Polymers further reinforces the expanding research in biodegradable materials, polymer composites, and sustainable resource utilisation. This aligns with the increasing emphasis on eco-friendly solutions, biopolymers, and advanced materials derived from sugar palm fibers and starch. The results suggest that Arenga pinnata research spans multiple disciplines, including environmental sustainability, agroforestry, food science, materials engineering, and biotechnology. Future research directions may focus on scaling up commercialisation, optimising bio-based material applications, and exploring further interdisciplinary collaborations.
Key Themes and Clusters
Figure 5 presents a bibliometric analysis of the most frequently occurring author keywords related to Arenga pinnata (sugar palm) research. The keyword “Sugar palm” dominates with 91 documents (25% published in 2023-2024), followed by “Arenga pinnata” (65 documents, 20%) and “Sugar palm fiber” (37 documents, 11%). The increasing research interest in product diversification is reflected in keywords such as “Sugar palm starch” (14 documents, 29%), “Antioxidant” (13 documents, 23%), “Biocomposites” (12 documents, 33%), and “Coconut sugar” (11 documents, 18%). Meanwhile, research on mechanical (6%), thermal (10%), and physical properties (0%) remains relatively low but contributes to the material science aspect of sugar palm utilisation.

Figure 5:
Key Themes Analysis.
The high occurrence of “Sugar palm” and “Arenga pinnata” as keywords aligns with the growing interest in agroforestry practices, particularly in tropical regions. Arenga pinnata is a multipurpose tree species that thrives in mixed farming systems and degraded lands, making it an important candidate for sustainable land management.[3] The increased number of studies (25%-29% growth in recent years) suggests a rising focus on sustainable cultivation, ecosystem conservation, and climate resilience.
The prominence of “Coconut sugar” (18%) and “Sugar palm starch” (29%) highlights the socio-economic role of Arenga pinnata in rural economies. Many smallholder farmers and indigenous communities depend on sugar palm-based products as a source of income and employment.[36] The rising publication trend on product diversification suggests that research is focusing on enhancing rural livelihoods by improving processing techniques, increasing market accessibility, and promoting community-driven agroforestry projects.
The increasing focus on “Antioxidant” (23%), “Biocomposites” (33%), and “Sugar palm starch” (29%) reflects the economic potential of Arenga pinnata beyond traditional sugar production. Antioxidant research suggests growing interest in nutraceutical applications, particularly in the functional food and pharmaceutical industries. Biocomposites research (33%) indicates the potential for eco-friendly materials, supporting the bioeconomy and sustainable industrial applications. Sugar palm starch (29%) research growth suggests increased efforts in food processing innovations and potential applications in gluten-free and bio-based packaging solutions.
Despite these promising trends, several challenges and barriers limit the large-scale cultivation and commercialisation of Arenga pinnata: (1) limited agronomic knowledge, where research on mechanical (6%) and thermal (10%) properties remains low, indicating a gap in understanding processing challenges and material stability, (2) labour-intensive harvesting, unlike other commercial crops, Arenga pinnata requires manual tapping and processing, which affects scalability, and (3) market constraints, while product diversification is emerging, many sugar palm-based products lack mainstream market penetration due to limited consumer awareness and policy support.
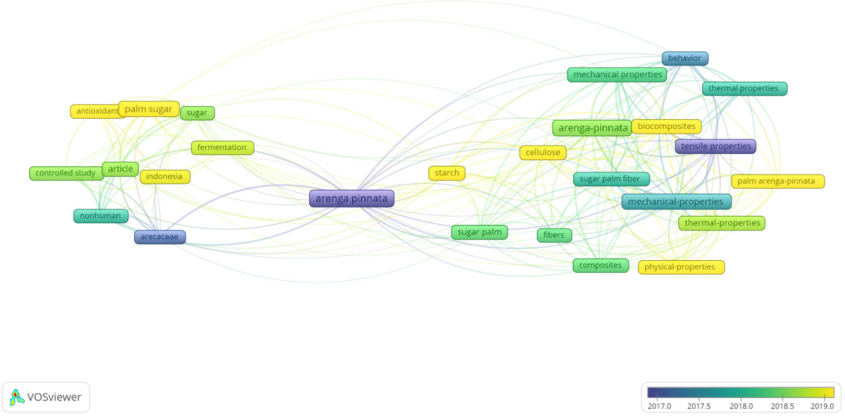
The overlay visualisation in Figure 6, generated using VOSviewer, presents a network of co-occurring keywords in Arenga pinnata (sugar palm) research, where only 26 out of 4,328 keywords met the minimum occurrence threshold of 20 times. The keyword “Arenga pinnata” is at the centre of the network, signifying its dominant role as the core research focus. The network also reveals key clusters related to agroforestry applications, material science, food science, and bioactive compounds.

Figure 6:
Overlay Visualisation of the Keywords.
Several emerging research themes are evident. Keywords such as “sugar palm,” “fibers,” “biocomposites,” and “mechanical properties” indicate a strong focus on sustainable material applications. The presence of “starch,” “palm sugar,” “fermentation,” and “antioxidant” highlights research interest in food product diversification and bioactive properties. Mechanical, thermal, and tensile properties are also linked to industrial applications, particularly in biodegradable and sustainable materials.[37] “Indonesia” as a recurring keyword further suggests that much of the research originates from countries where Arenga pinnata is widely cultivated.[38]
The findings indicate a growing multidisciplinary research focus on Arenga pinnata, spanning agroforestry, food science, sustainable biocomposites, and industrial applications. The strong presence of biocomposites and cellulose-related keywords suggests that Arenga pinnata is increasingly being explored as an eco-friendly alternative for industrial materials.[39] The increasing research interest in mechanical and thermal properties further supports the idea that sugar palm fibres and derivatives could play a role in sustainable product innovation, including biodegradable packaging and composite materials.[40]
In agroforestry and rural socio-economic development, keywords related to sugar, starch, and fermentation indicate the growing recognition of Arenga pinnata’s role in food security and income generation for local communities. The high occurrence of “antioxidant” suggests interest in functional food applications, particularly in nutraceutical and pharmaceutical industries.[41] These findings align with global trends emphasising sustainable agriculture, bio-based product innovation, and circular economy principles.[42] However, despite the promising research trajectory, challenges remain in scaling up Arenga pinnata cultivation and commercialisation. The lack of studies on processing optimisation and supply chain improvements may hinder its widespread adoption as an industrial crop. Additionally, limited technological advancements in harvesting and processing techniques may affect the feasibility of large-scale production.
CONCLUSION
This bibliometric analysis significantly enhances our understanding of the evolving research landscape surrounding Arenga pinnata by systematically examining publication trends, institutional contributions, key countries, influential journals, and thematic clusters. The exponential growth observed in publications from 2010 onwards underscores increasing global awareness of the ecological, economic, and industrial potentials of Arenga pinnata. Notably, the analysis revealed a distinct divergence in coverage between Scopus and WoS databases, highlighting Scopus’s broader indexing but WoS’s higher citation impact.
This study has a few limitations. First, the search used only a few keywords, so some related studies using different terms may not have been found. Second, there may be slight differences in how Scopus and WoS record information, which could affect the accuracy when removing duplicate articles. Despite these issues, the analysis still gives a firm overview of current research on Arenga pinnata.
Institutionally, Universiti Putra Malaysia emerged as a clear leader in Arenga pinnata research, reflecting strong institutional support, robust funding mechanisms, and strategic national policies prioritising high-impact scientific output. Malaysian institutions’ dominance demonstrates how targeted governmental policies and performance metrics can significantly influence research productivity. Conversely, while Indonesian institutions show growing research engagement, their relatively modest output compared to Malaysia suggests potential opportunities for expanding regional collaboration and policy-driven research investments.
At the national level, Indonesia and Malaysia remain frontrunners, significantly contributing to knowledge production due to strong national policies promoting academic research and indexed publications. Meanwhile, emerging contributions from India, China, and Saudi Arabia indicate a shift towards broader international engagement, potentially driven by governmental reforms and increased funding for science and technology development. Conversely, stable yet moderate contributions from traditionally research-intensive countries such as the United States and Japan indicate steady academic engagement without significant recent expansion.
Analysis of prominent journals revealed a preference for rapid dissemination through conference proceedings, particularly the IOP Conference Series, reflecting the urgency and multidisciplinary nature of ongoing research. The thematic analysis highlights increasing interdisciplinary interest, spanning agroforestry, sustainable agriculture, biotechnology, biocomposites, food sciences, and bioactive compounds. Keywords such as “biocomposites,” “antioxidants,” and “sugar palm starch” reflect significant product diversification and underline Arenga pinnata’s potential for contributing to sustainable industrial applications and socio-economic development.
The bibliometric networks and thematic clustering analyses identify key areas for future exploration, notably in sustainable materials science, nutraceuticals, agroforestry systems, and bio-based industries. These insights offer practical guidance for policymakers, researchers, and industrial stakeholders by highlighting promising domains requiring further investigation and investment. Additionally, identifying existing gaps, such as limited agronomic research and technological advancements in harvesting and processing, underscores critical areas for targeted interventions to enhance scalability and market penetration.
Cite this article:
Harahap DE, Kuswardani RA, Rauf A, Abdullah KH. Bibliometric Analysis of Publications on Arenga pinnata Merr. J Scientometric Res. 2025;14(3):x-x.
References
- Nazatul Asikin M, Mashrom M, Awal A, Sugar P. ( Wurmb Merr.). Its potential, limitation, and impact on socio-eco-nomic development of rural communities in Malaysia.. J Nat Fi-Bre Polym Compos (JNFPC).. 2024;3(1):5 [Google Scholar]
- Muda NA, Awal A.. Sugar palm ( Wurmb Merr.): a review on plant tissue culture techniques for effective breeding.. IOP Conf S Earth Environ Sci. 2021 Mar 1. ;Array(Array):012016 [CrossRef] | [Google Scholar]
- Rahayu AA, Leksono B, Asmaliyah H, Krisnawati A, Rianawati H, Umroni AY, et al. The potential of (Wurmb) Merr. for enhancing soil health, food, energy, and water security in Indonesia: A comprehensive review.. Trees Forests People.. 2025;20:100808 [CrossRef] | [Google Scholar]
- Sarkar AK, Oraon S, Mondal S, Sadhukhan S.. Ethno-pharmacological and industrial attributes on the underutilised Arenga species in India.. J Food Biochem.. 2022;46(12):e14441 [PubMed] | [CrossRef] | [Google Scholar]
- Azhar I, Nasution Z, Aulin FR, Sembiring MR.. Utilisation of sugar palm ( Merr.) by the communities around the PT Toba Pulp Lestari.. IOP Conf S Earth Environ Sci. 2021;Array(Array):032017 [CrossRef] | [Google Scholar]
- Bordoloi SS, Chakraborty T, Das A, Islam J, Rynjah D, Baishya B., et al. The applicability of palm trees in pharmaceuticals as excipients with a special emphasis on palm sugar: a review.. World J Pharm Res.. 2021;10(6):1778-92. [CrossRef] | [Google Scholar]
- Nur H, Rosmarlinasiah R, Marwah S, Nikoyan A, AgustinaLaksananny S, Salim Mando LO., et al. Kontribusi usahatani gula aren terhadap pendapatan keluarga di desa Tangkeno kecamatan kabaena tengah (Contribution of palm sugar farming to family income in Tangkeno village, central Kabaena subdistrict) [Contribution of palm sugar farming to family income in Tangkeno village, central Kabaena subdistrict].. J Celebica.. 2024;5(1):125-39. [CrossRef] | [Google Scholar]
- Saputro AD, Van de Walle DV de, Dewettinck K.. Palm sap sugar: a review.. Sugar Tech.. 2019;21(6):862-7. [CrossRef] | [Google Scholar]
- Khaerul S.. Women empowerment through the home palm sugar industry in Hariang Village, Sobang District, Lebak Regency in Banten, Indonesia.. Afr J Food Agric Nutr Dev.. 2024;24(6):26564-779. [CrossRef] | [Google Scholar]
- Pancholi R, Yadav R, Gupta H, Vasure N, Choudhary S, Singh MN, et al. The role of agroforestry systems in enhancing climate resilience and sustainability – a review.. Int J Environ Clim Change.. 2023;13(11):4342-53. [CrossRef] | [Google Scholar]
- Goracci J, Camilli F.. Agroforestry and animal husbandry.. IntechOpen;. 2024 [CrossRef] | [Google Scholar]
- Meena RK, Kumari T, Solanki VK, Partel V, Singh S, Sinha R., et al. Soil, water, and biodiversity conservation through agroforestry for crop production.. 2024:345-66. [CrossRef] | [Google Scholar]
- Dharmawan IW, Pratiwi SCA, Siregar CA, Narendra BH, Undaharta NK, Sitepu BS, et al. Implementation of soil and water conservation in Indonesia and its impacts on biodiversity, hydrology, soil erosion and microclimate.. Appl Sci.. 2023;13(13):7648 [CrossRef] | [Google Scholar]
- . Agroforestry for sustainable intensification of agriculture in Asia and Africa.. 2023:429-86. [CrossRef] | [Google Scholar]
- Oktan E, Atar N.. The role of monumental trees in carbon storage.. 3rd International Congress on Engineering and Life Science proceedings [book];. 2023:130-8. [CrossRef] | [Google Scholar]
- Mlambo D, Sebata A, Chichinye A, Mabidi A.. Agroforestry and biodiversity conservation.. 2024:63-78. [CrossRef] | [Google Scholar]
- Budiman MA, Oue H.. Integrating Indigenous knowledge into sustainable forest management for climate change adaptation and mitigation strategies.. J Manaj Hutan Tropika.. 2025;31(1):41-60. [CrossRef] | [Google Scholar]
- . Economic studies in agroforestry for livelihood security. In:. 2024:443-79. [CrossRef] | [Google Scholar]
- . Integrating landscapes: agroforestry for biodiversity conservation and food sovereignty.. 2017:11-45. [CrossRef] | [Google Scholar]
- Quandt A, Neufeldt H, McCabe JT.. Building livelihood resilience: what role does agroforestry play?. Clim Dev.. 2019;11(6):485-500. [CrossRef] | [Google Scholar]
- Löhr K, Aruqaj B, Baumert D, Bonatti M, Brüntrup M, Bunn C, et al. Social cohesion as the missing link between natural resource management and peacebuilding: lessons from cocoa production in Côte d’Ivoire and Colombia.. Sustainability.. 2021;13(23):13002 [CrossRef] | [Google Scholar]
- Li F, Huo J, Zhuang Y, Xiao H, Wang W, Huang L., et al. Anti-nociceptive and anti-inflammatory effects of the ethanol extract of (Wurmb). Merr. fruit. J Ethnopharmacol.. 2020;248:112349 [PubMed] | [CrossRef] | [Google Scholar]
- Victor I, Orsat V.. Characterization of (palm) sugar.. Sugar Tech.. 2018;20(1):105-9. [CrossRef] | [Google Scholar]
- Mariana M, Mistar EM, Alfatah T.. Functional properties and continuous adsorption process of shell and its porous biochars for aqueous methylene blue removal.. Mater Chem Phys.. 2024;322:129484 [CrossRef] | [Google Scholar]
- Abdullah KH, Roslan MF Ishak NS, Ilias M, Dani R.. Unearthing hidden research opportunities through bibliometric analysis: a review.. AJRESS.. 2023;5(1):251-62. [CrossRef] | [Google Scholar]
- Hafiar H, Budiana HR, Mirawati I, Abdullah KH, Purnomo E.. Conceptual structure analysis with Bibliometrix package in R: a scientific communication of sport education.. Retos.. 2023;51:1245-54. [CrossRef] | [Google Scholar]
- Sofyan D, Saputra YM, Nurihsan J, Kusmaedi N, Abdullah KH.. Stance of sports and fitness: a scientometric review. Teor metod fiz vihov.. 2022;22(4):596-607. [CrossRef] | [Google Scholar]
- Ruiz-Rosero J, Ramírez-González G, Viveros-Delgado J.. Software survey: ScientoPy, a scientometric tool for topics trend analysis in scientific publications.. Scientometrics.. 2019;121(2):1165-88. [CrossRef] | [Google Scholar]
- Aziz FS, Abdullah KH, Samsudin S.. Bibliometric analysis of behavior-based safety (BBS): three decades publication trends.. Webology.. 2021;18(Special Issue 02):278-93. [CrossRef] | [Google Scholar]
- Imraan M, Ilyas RA, Norfarhana AS, Bangar SP, Knight VF, Norrrahim MN., et al. Sugar palm () fibers: new emerging natural fibre and its relevant properties, treatments and potential applications.. J Mater Res Technol.. 2023;24:4551-72. [CrossRef] | [Google Scholar]
- Pillai AR, Riyas CT, Sabu KK.. A review on the unexplored and underutilised species in India.. Curr Bot.. 2020;11:226-32. [CrossRef] | [Google Scholar]
- Sanyang ML, Sapuan SM, Jawaid M, Ishak MR, Sahari J.. Recent developments in sugar palm () based biocomposites and their potential industrial applications: a review.. Renew Sustain Energy Rev.. 2016;54:533-49. [CrossRef] | [Google Scholar]
- Ishak MR, Sapuan SM, Leman Z, Rahman MZ, Anwar UM, Siregar JP., et al. Sugar palm (): its fibres, polymers and composites.. Carbohydr Polym.. 2013;91(2):699-710. [PubMed] | [CrossRef] | [Google Scholar]
- Muhammad K, Ghani EK, Ilias A, Ali MM, Ismail RF, Rohayati S, et al. Investigating the effects of individual and institutional factors on the research productivity of university academics: a comprehensive analysis.. Nurture.. 2023;17(2):93-102. [CrossRef] | [Google Scholar]
- Madsuha AF, Kurniawan Y, Permana PA, Sumaedi S.. The sustainability of graphene research: a novel approach in assessing the role of higher education policies in developing countries-The case of Indonesia.. Sustainability.. 2022;14(1):302 [CrossRef] | [Google Scholar]
- Surni S, Saediman H.. Gender participation in palm sugar processing in Kolaka District of southeast Sulawesi.. WSEAS Trans Environ Dev.. 2020;16:34-9. [CrossRef] | [Google Scholar]
- Samir A, Ashour FH, Hakim AA, Bassyouni M.. Recent advances in biodegradable polymers for sustainable applications.. npj Mater Degrad.. 2022;6(1):68 [CrossRef] | [Google Scholar]
- Nguyen CH, Setyaningsih CA, Jahnk SL, Saad A, Sabiham S, Behling H., et al. Forest dynamics and agroforestry history since AD 200 in the highland of Sumatra, Indonesia.. Forests.. 2022;13(9):1473 [CrossRef] | [Google Scholar]
- Endriatno N.. Array. Int J Dyn Eng Syst.. 2024;1(1):11-8. [CrossRef] | [Google Scholar]
- Nurazzi NM, Asyraf MR, Rayung M, Norrrahim MN, Shazleen SS, Rani MS, et al. Thermogravimetric analysis properties of cellulosic natural fiber polymer composites: a review on influence of chemical treatments.. Polymers (Basel).. 2021;13(16):2710 [PubMed] | [CrossRef] | [Google Scholar]
- Tarigan JB, Barus DA, Dalimunthe A, Perangin-Angin S, Nguyen TT.. Physicochemical properties of Merr. endosperm and its antidiabetic activity for nutraceutical application.. J Adv Pharm Technol Res.. 2020;11(1):1-5. [PubMed] | [CrossRef] | [Google Scholar]
- Thapliyal D, Verma S, Sen P, Kumar R, Thakur A, Tiwari AK, et al. Natural fibers composites: origin, importance, consumption pattern, and challenges.. J Compos Sci.. 2023;7(12):506 [CrossRef] | [Google Scholar]

